Q1:微生物多样性送样量是怎样的?
| 样本类型 | 建议送样量 |
| 粪便、肠道内容物 | ≥1g |
土壤 | ≥2 |
水体(滤膜) | 直径3-4cm,滤膜2-3张 |
| 动物瘤胃液 | ≥2ml |
| 植物组织干重 | ≥0.5g |
| 动物组织干重 | ≥0.3g |
| 唾液样本 | ≥4ml |
| 菌液(对数生长期) | ≥4m |
| 真菌菌丝 | ≥0.5g |
| 拭子 | ≥3个 |
Q2:微生物多样性需要多少个生物学重复呢?
微生物组测序需要设置重复,由于微生物环境样本存在一定的随机性和不均匀性,因此设置重复有助于降低因样本差异引入的误差,增加结果的可信度。根据样本类型推荐的重复个数医口6-10个以上,农口:5个以上,最少3个。
Q3:二代扩增子与全长扩增子有什么不同?
二代微生物多样性主要基于二代测序平台,测序有效读长约350-530bp。不同高变区短读长扩增子的PCR引物选择会影响推断的群落准确性和某些细菌类群的敏感性,使得微生物组研究很难在全局水平上进行比较,同时由于部分高变区携带的变异信息有限,无法实现种水平的物种注释,因此二代微生物多样性通常在属及属以上的水平进行研究。
全长16S/18S/ITS测序是基于PacBio或Nanopore测序平台,一次性测到所有高变区,获得全部变异区域序列信息,可以避免不同引物带来的偏好性。不仅能提高物种鉴定的分辨率,还能提高样本中微生物组成鉴定的精确度,从而更加真实地还原样本中微生物的群落结构。
Q4:OTUs与ASVs的区别是什么?
例如16S测序,获得测序数据之后,通常按照97%的相似性阈值将序列划分为不同的OTU(operational taxonomic units),每一个OTU通常被视为一个微生物物种。通过OTUs分析,就可以知道样品中的微生物多样性和不同微生物的丰度。ASVs(Amplicon sequence variants)是基于DADA2算法,获得的reads不以序列相似度进行聚类,只进行去重,相当于以100%相似度聚类,从而得到的特征序列(对应于传统的OTU代表序列)。
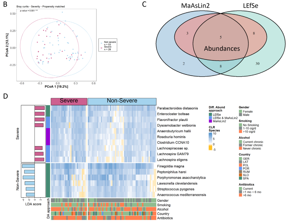
急性胰腺炎(AP)是一种临床病情复杂、严重程度各异的疾病,肠道微生物组与多种疾病病理过程密切关系,探究其是否能在患者入院初期就预测AP的严重程度,为临床上提供了新的可能性。该研究利用Nanopore全长宏基因组测序和16S rRNA测序技术,首次大规模地从口腔和直肠拭子样本中获取详尽的微生物组信息,旨在确定与AP严重程度直接相关的微生物组特征,并发掘可用于早期预测的新代谢标志物。
英文标题:Gut microbiota predicts severity and reveals novel metabolic signatures in acute pancreatitis
中文标题:肠道菌群预测急性胰腺炎的严重程度并揭示新的代谢特征
发表时间&期刊:2024.02 & Gut(IF:24.5)
测序技术:Nanopore宏基因组、Nanopore 16S
1. RAC、死亡率、住院时长都与直肠菌群的早期变异有关
RAC是一种广泛使用的急性胰腺炎严重程度分类方法,包含三类(RAC I-III)。RAC III患者的肠道微生物群落组成与RAC I和RAC II具有显著差异,基于多变量关联线性模型2 (MaAsLin2)的差异丰度计算也更加印证了这一结果。
有10名病人在入院后的一个月内去世,其肠道菌群的β多样性与在世病人的存在显著差异,同时肠道菌群的物种数目也显著减少,而口腔菌群则无显著差异。
不同住院时长患者的直肠菌群β多样性有显著差异,同时差异丰度计算显示:短期住院(<30天)和长期住院(≥30天)患者直肠的物种差异显著。
2. 疾病严重程度与直肠微生物组的微生物转移有关
重症与非重症患者的直肠菌群β多样性存在显著差异,而口腔微生物则差异不显著。此外,MaAslin2分析揭示了两组中存在一些丰度差异的物种。
3. 16个物种与病重程度密切相关
为了确定与病重程度更直接相关的物种,通过减少潜在混杂变量对菌群组成的影响后,挑选了28例重症和53例非重症患者进行后续分析。二者直肠菌群的β多样性差异显著,MaAsLin2和LEfSe分析分别得到18和51个差异物种,过滤后保留了16个被认为与病重程度密切相关的物种。
4. 重症AP患者直肠菌群的短链脂肪酸产生途径
对28例重症和53例非重症患者的直肠菌群功能代谢进行分析可知,与非重症患者相比,重症患者直肠样品中促进SCFA产生的功能通路表达量更高。
通过对急性胰腺炎患者在入院后72小时内收集的口腔和直肠微生物样本进行全长16S rRNA和宏基因组测序分析,发现肠道微生物组与急性胰腺炎的病重程度、死亡率、住院时长等临床特征密切相关,这意味着口腔-肠道微生物组的变化可以预测急性胰腺炎的临床关键特征,在未来有可能被用于诊断和治疗中。
参考文献:
[1] Christoph Ammer-Herrmenau, et al . Gut microbiota predicts severity and reveals novel metabolic signatures in acute pancreatitis. Gut.2024
对每个特征序列选用对应的参考数据库进行物种注释,下图为种水平物种组成柱状图:

图 种水平物种组成柱状图
Heatmap(热图)是以颜色梯度来代表数据矩阵中数值的大小并根据物种或样品丰度相似性进行聚类的一种图形展示方式。将高丰度和低丰度的物种分块聚集,通过颜色梯度及相似程度来反映多个样品群落组成的相似性和差异性。根据物种在每个样品的相对丰度,在门、纲、目、科、属、种分类水平上分别取相对丰度前50的物种(不包含未分类的)进行热图绘制。

图 种水平物种丰度热图
三元相图是用一个等边三角形描述三个变量的不同属性的比率关系,在分析中可以根据物种分类信息对三个或三组样品的物种组成进行比较分析,通过三角图可以直观的显示出不同物种在样品中的比重和关系。

图 三元相图
主成分分析(Principal Component Analysis,PCA)是一种分析和简化数据集的技术,通过将方差进行分解,将多组数据的差异反映在二维坐标图上。通过分析不同样品的距离可以反映样品的差异, PCA运用方差分解,将多组数据的差异反映在二维坐标图上,坐标轴取能够最大反映方差的两个特征值。两个样品距离越近,则表示这两个样品的组成越相似。

图 基于binary jaccard算法PCA图
LEfSe(Line Discriminant Analysis (LDA) Effect Size) 能够在不同组间寻找具有统计学差异的Biomarker。下图为LDA值分布柱状图和LEfSe分析进化分枝图:

图 LDA柱状图

图 LEfSe分析进化分枝图