全长宏基因组
全长宏基因组测序是提取特定环境(土壤、水体、肠道等)中微生物菌落总的DNA,使用Nanopore测序技术得到这些DNA的完整序列,通过生物信息分析研究环境微生物的物种分布、群落结构及基因功能和代谢网络的技术。可识别更多耐药基因、多重耐药基因,可组装得到一些细菌的完成图。
全长宏基因组的优势
超长读长:N50可达3-10Kb,最长read达100Kb以上,可跨越长复杂区域。[1]
功能挖掘准确:差异基因分析更准确,毒力因子分析更全面。
准确挖掘抗性基因:挖掘更多抗生素抗性基因、多重耐药基因。[1]
获得基因组完成图:binning后组装获得物种、菌株基因组和质粒基因组。
修饰信息保留:保留6mA, 5mC等碱基修饰信息。


图a:Illumina Contig柱高代表通过Illumina平台测序得到的数据组装之后Contig的长度,Nanopore Min及Nanopore Max分别代表通过Nanopore平台测序得到的reads长度的最小值及最大值;图b:Nanopore与Illumina两个平台测序数据经过分析得到的抗生素抗性基因数。
| 研究领域 | 样品类型 |
|
人类健康 |
粪便、肠道内容物、牙菌斑、阴道分泌物、体液(唾液、灌洗液、脑脊液) |
|
土壤环境 |
农田、林地、草原 |
|
水体环境 |
污水、河流、湖泊、海洋 |
|
极端环境 |
冻土、盐湖、冰川、火山 |
|
其他环境 |
植物体表、空气、生物反应器、模拟菌群 |
[1] Che Y , Xia Y , Liu L , et al. Mobile antibiotic resistome in wastewater treatment plants revealed by Nanopore metagenomic sequencing[J]. Microbiome, 2019, 7(1).
Q:全长宏基因组送样量是怎样的?

Q:全长宏基因组需要多少个生物学重复呢?
全长宏基因组测序需要设置重复,由于微生物环境样本存在一定的随机性和不均匀性,因此设置重复有助于降低因样本差异引入的误差,增加结果的可信度。根据样本类型推荐的重复个数医口6-10个以上,农口:5个以上,最少3个。
Q:什么是全长宏基因组?
全长宏基因组是指提取特定环境(土壤、水体、肠道等)中微生物菌落总的DNA,使用Nanopore测序技术得到这些DNA的完整序列,通过生物信息分析,研究环境微生物的物种分布、群落结构,以及基因功能和代谢网络的技术。相对于二代测序可以识别更多耐药基因、可识别多重耐药基因,可组装得到一些细菌基因组草图。
Q:宏基因组学可以研究哪些环境中的微生物群落?
a.人体微生物,包括口腔,肠道,胃,呼吸道,鼻腔,生殖道,血液,皮肤等等部位的微生物群落。b.动物微生物,包括瘤胃,昆虫肠道等等部位的微生物。c.环境微生物:包括土壤,海洋,湖水,矿地,极地微生物等等。d.植物内生菌:植物的菌根等等。e.工业微生物:酿酒微生物,发酵微生物,沼气微生物等等。f.特殊环境的微生物:矿井、黄石公园、古代动物的尸骨、火山口…
Q:全长宏基因组测序与微生物多样性(如16S测序)有什么区别?
①测序原理不同
16S rDNA基因存在于所有细菌的基因组中,该序列包含9个高变区和10个保守区,保守区序列反映了物种间的亲缘关系,而可变区序列体现物种间的差异,通过对某一段高变区序列(V3、V4或V3-V4或V1-V9区)进行PCR扩增后进行测序,然后与数据库比对,可特异识别细菌种类;全长宏基因组测序是将微生物基因组DNA两端加入马达蛋白后加测序接头进行Nanopore测序,未进行打断、扩增,再通过组装的方式将片段拼接成contigs。
②研究目的不同
16S测序主要研究群落的物种组成、物种间进化关系以及群落的多样性;全长宏基因组测序在16S测序分析的基础上还能从基因和功能层面的深入研究(GO、Pathway等)。微生物多样性主要告诉我们环境里有什么微生物,而宏基因组主要告诉我们环境里的微生物能做什么。
③物种鉴定深度不同
对于16S测序而言,任何一个高变区或几个高变区,尽管具有很高的特异性,但是某些物种(尤其是分类水平较低的种水平)在这些高变区可能非常相近,能够区分它们的特异性片段可能不在扩增区域内,因此,16S测序得到的序列很多注释不到种水平;(经验:二代16S测序,估计可以鉴定到种的比例为20%;全长16S测序,估计可以鉴定到种的比例为70%-80%)。全长宏基因组测序通过对微生物基因组DNA测序,并通过组装将reads拼接成contigs,因此,全长宏基因组测序能鉴定微生物到种水平甚至菌株水平。
Q:全长宏基因组产品优势有哪些?(与二代宏基因组相比)
①超长读长:测序reads N50可达3-10Kb,最长达100Kb以上,可跨越长复杂区域,单条read可覆盖病毒基因组。
②基因簇挖掘准确:挖掘更多次级代谢基因簇、抗生素抗性基因簇。
③获得基因组完成图:binning后组装获得物种、菌株基因组和质粒基因组。
Q:宏基因组如何排除宿主污染?
①取样时,尽量不要取靠近组织的部位;
②提取时采用相应的试剂盒;
③若有参考基因组,可通过比对分析去除宿主基因组污染。(但由于宿主参考基因及算法限制,此方法可能会将实际属于宿主的部分基因视为宏基因组)
英文标题:
Unveiling the deterministic dynamics of microbial meta-metabolism: a multi-omics investigation of anaerobic biodegradation
中文题目:
揭示微生物宏代谢的确定性动态规律:一项对厌氧生物降解的多组学研究
期刊:
Microbiome
发表时间:
2024年9月
第一作者:
杨兴盛
通讯作者:
邓晔
作者单位:
中国科学院生态环境研究中心
贝纳基因协助文章完成Nanopore宏基因组测序工作。
微生物厌氧代谢是生物地球化学循环的重要驱动力,然而,人们对其中微生物与有机代谢物之间错综复杂的相互作用仍知之甚少。利用宏基因组和代谢组方法,我们在为期96天的厌氧生物反应器实验中揭示了微生物代谢的原理。我们发现在代谢物的周转和组装过程中,同质选择占主导地位,在代谢物的组成和组装过程中,微生物和代谢物之间始终保持动态协调。我们的研究结果表明,微生物推动了代谢物的确定性周转。此外,由于含N有机物生物转化的热力学更有利,微生物进行了从含N到含S化合物的顺序降解。这表明群落生物转化热力学是分解代谢和合成代谢的关键调节因素,在群落水平上影响着代谢策略的转变。此外,微生物与代谢物的共现网络是围绕以甲烷生成为中心的微生物代谢功能而构建的,微生物聚集了具有不同分子特征的分子,并根据其代谢能力进行了模块化。这种代谢互补和物质交换进一步突出了微生物相互作用的合作性质。所有结果被总结为了微生物厌氧降解的三个关键规则。
微生物的生长和活动推动着全球碳循环,而碳流的一个重要部分是由微生物厌氧代谢介导的。然而,在自然栖息地和工程系统中,厌氧代谢模式和核心规则在很大程度上仍未得到充分研究。我们引入了宏代谢的概念,以表示特定环境中各种微生物的集体代谢相互作用和动态变化。我们结合宏基因组和代谢组数据,发现了模拟厌氧实验过程中微生物厌氧代谢的动态机制。这项研究的假设是 (i)生态过程可以用于阐明DOM代谢物的连续更替,类似于微生物群落动力学,代谢物组成和微生物群落构建之间存在和谐的相互作用;(ii) 微生物群落在整个过程中表现出代谢策略的权衡,这可以用宏代谢证据得出的一般原则来理解;(iii) 微生物对代谢物的选择取决于微生物的生态功能和分子特征,受特定环境条件的影响。
我们选择厨余作为生物反应器的基质,建立了六个平行的生物反应器,在厌氧条件下连续运行96天。实验中对主要理化参数进行了连续的监测,用傅里叶变换离子回旋共振质谱对DOM代谢物进行了非靶标检测,对提取的微生物DNA进行了16S扩增子检测以及二代宏基因组和三代Nanopore检测。
我们对分子多样性和组成的连续变化进行了分析。根据每个样本中所有配方的相应特征的权重计算得出代谢物的总体特征。根据与数据集的成对质量距离比对,确定了潜在的生物转化。然后使用LEfSe方法确定不同时间点的特定生物转化。此外,通过计算成对分子的吉布斯自由能hu得到了特定类型分子转化的群落生物转化热力学。此外,我们将组装过程扩展应用于DOM。我们应用iCAMP程序来量化代谢物组成的构建过程。为了评估代谢物组成和微生物群落周转之间的关系,我们利用Mantel检验来计算这两个部分之间的关联,特别是在分类组成变异和生态位结构方面。为了评估微生物群落和单个环境变量在代谢物组成中共同作用的相对重要性,采用了基于矩阵多元回归分析(MRM)。为了进一步探究系统中个体之间的关系,我们构建了微生物与物质(包括DOM代谢物和环境变量)之间的双边网络。我们确定了网络中个体在网络中的角色。通过基于16S rRNA基因的局部比对搜索和注释比对,将其中的关键物种与宏基因组组装基因组(MAGs)联系起来。
发现DOM整体代谢物组成的内在特征
利用高分辨率质谱,在所有厌氧消化(AD)生物反应器的八个不同时间点共鉴定出11,086个DOM分子式。含有18个C原子的分子式数量最多,而分子数量随着含C原子的变化(比18更多或更少)而逐渐减少(图 1A)。此外,分子并不明显偏向于不饱和,大多数DOM分子都含有还原C(图1B)。因此,该食物垃圾厌氧消化(AD)系统中代谢物的总体组成被确定为可生物降解。代谢物的组成经历了连续且规律的演替(图1C)。所有生物反应器在代谢物组成的连续变化方面都表现出一致的模式。此外,虽然本研究中发现的大多数类别都与观察到的总体丰富度趋势一致,但类脂物质却表现出明显的差异(图1D)。在该系统中,类脂成分的产生经历了一个更长的生成阶段(到12天)。在整个实验期间,C18 成分的产量最高(图1F)。此外,C18成分的相对丰度在实验的前12天有所增加,随后从第12天到第96天有所下降。同时,在整个实验过程中,最初占主导地位的其他碳链类别逐渐让位于不同的类别。这些结果表明,在厌氧消化过程中,代谢转化遵循一定的动态规律。
图1 分子的一般特征和整个AD过程中的总体变化。A 不同原子数的 C、H、O、N、S 和 P 分子的数量分布。B 所有分子的不饱和度和氧化还原状态。C α多样性随时间的变化。D 不同类别的丰富度随时间的变化。E 整个过程中不同类别的平均相对丰富度。F 根据 C 原子数量计算的最丰富的 5 种成分的平均相对丰度。
从代谢物转化的时间特征推断微生物的宏代谢策略
我们发现,在整个过程中,总体分子量有所降低,这表明厌氧微生物减少了有机物的总量,并将大分子转化为小分子。同时,我们观察到类脂成分的分子量在第9天之前一直在增加。类脂成分分子量的增加直接表明了它们在实验初期的微生物合成过程。之后,我们识别了特定时间的生物转化,鉴于大多数潜在生物转化(616/866)在特定时间点的相对丰度明显高于所有其他时间点我们认为这些转化具有时间特异性(图 2B,2B)。我们同时发现含氮元素的生物转化集中在实验的早期阶段(0-6天),而含硫元素的生物转化在后期阶段(第12天之后)更为突出。分析表明,在微生物厌氧分解过程中,含N的生物转化在热力学上比含 S的生物转化更容易(图2C),这表明微生物对可用资源进行了优先排序。这些关于宏代谢的研究结果表明,微生物根据特定的物理条件(如系统热力学和可用资源)执行代谢策略。
图2 基于生物转化分析的代谢物转化的时序特征和热力学。A 第96天具有时间特异性的分子生物转化(用以示意)。B 分子生物转化组成的时间特异性和其对应的元素变化。C 厌氧分解过程中含氮、含硫和含磷生物转化的热力学。D 由小分子合成C18类脂物质的热力学。
扩展群落生态过程以了解微生物的宏代谢
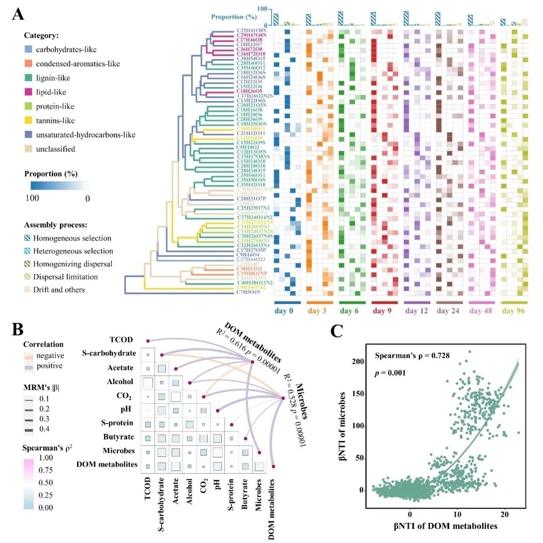
群落生态过程为我们提供了关于代谢物组成的新视角。我们发现,同质选择主导了系统中代谢物的组装(图3A)。Mantel检验证实了分子和微生物组成的共同周转(p < 0.05)。我们利用MRM方法探索响应距离矩阵与多元解释距离矩阵之间的线性关系。在拟合分子组成的周转时,我们发现微生物群落结构具有最显著的影响(p < 0.05),这表明微生物过程在分子组成的形成中起着至关重要的作用(图3B)。同样,我们观察到分子组成对微生物群落的演替也有显著影响(p < 0.05)。此外,pH 值对微生物群落结构也有明显影响(p < 0.05),这表明微生物群落的结构受物理环境和有机碳源组成的影响。利用微生物系统树和分子性状树研究了微生物和分子之间的生态功能关系(图3C),发现它们在生态功能上相互依存。
图3 DOM 代谢物组成的构建机制及与微生物群落的相关性。A 整个厌氧消化过程中代谢物组分的生态构建过程。B 代谢物成分和微生物相互之间的影响程度及受环境因素影响程度。C 代谢物组分相似性与微生物群落系统发育相似性的关系。
将微生物功能与代谢物特征联系起来
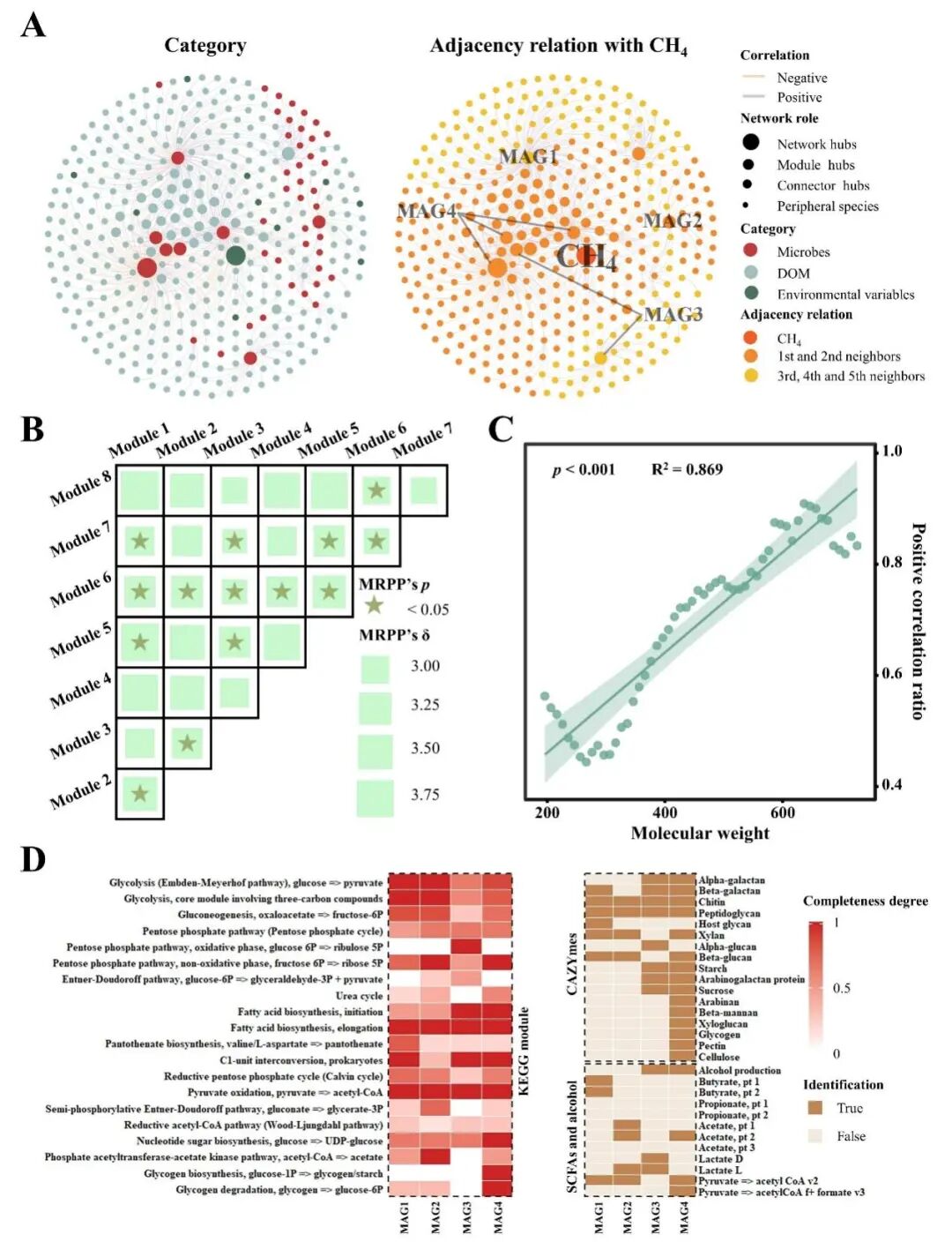
我们将微生物作为一组,将有机分子和环境变量作为另一组,以获得两组之间的稳健时间序列网络。我们发现,该系统的微生物-代谢物网络是围绕CH4的产生而形成的,CH4被确定为网络核心(图 4A)。总节点的62.15%是CH4的第一和第二邻接节点。同时,该网络中的所有连接节点都属于有机物。微生物提供了第二个网络核心和网络中的大部分模块核心。不同的代谢活动可能呈模块化分布,不同模块中分子特征存在显著差异(图4B)。此外,我们发现大分子更有可能与微生物呈正相关(图4C)。在网络中识别出关键物种的基础上,我们进一步将这些关键物种与它们的MAGs进行匹配,将它们的关键作用与其代谢功能联系起来。这些关键物种很可能在动态过程中的物质代谢中发挥重要作用,因为它们一般都拥有相对完整的脂肪酸生物合成途径,并在碳水化合物代谢和发酵方面表现出多种能力(图4D)。因此,几种重要的微生物通过在系统内发挥关键功能和具备广泛的代谢能力来组织系统的总体代谢活动。
图4 在整个厌氧消化(AD)过程中微生物与DOM代谢物之间的共现网络分析。A 围绕甲烷生成的二分网络。B 根据分子性状相似性对不同模块中的有机分子进行差异分析。C 网络中的局部正相关比例随分子量的变化。D 在双向网络中发现的关键微生物基因组的功能注释。
了解微生物厌氧代谢的策略可以指导各种自然和人工生态系统中物质和能量循环的利用和调节,并有助于维护生态系统的健康。我们将厌氧消化系统作为一个模型系统,通过监测微生物和代谢物的动态来阐明微生物的代谢规律,进而提出了指导DOM转化的微生物厌氧代谢的三个一般规则:I) 从运行条件到微生物再到代谢物的确定性过程路径,II) 微生物通过群落层面的代谢权衡对环境条件做出反应,III) 微生物的合作基于代谢互补和物质交换(图5)。这些规则表明,微生物根据其群落级代谢权衡和协同代谢功能来适应环境条件,进一步推动了分子组成的确定性动态变化。微生物利用系统内的共享物质库,通过代谢选择相互合作和影响,最终形成了一个活跃的相互作用网络。由于物质交换和物理条件的改变,微生物在厌氧代谢活动中实现了协同合作,推动了大分子的快速生物降解,促进了甲烷生成,维持了反应器的运转。
<section style="-webkit-tap-highlight-color: transparent; margin: 0px; padding: 0px; outline: 0px; max-width: 100%